고정밀 금형 산업을 위한 3D CAM 솔루션
WORKNC(워크엔씨)
WORKNC는 자동차, 반도체·전자, 항공·방산, 의료·치과 산업 등
국내외 다양한 제조업 분야에서 활용되는 3D 금형 CAM 솔루션입니다.
몰드·다이 전용 CAM으로 전 세계 5,000개 이상 기업, 15,000명 이상 사용자, 70여 개국에 공급되며 글로벌 금형 산업에서 검증되어 왔습니다.
WORKNC(워크앤씨)는 일반적인 금형 가공뿐 아니라 부품 가공과
자동화 장비 생산을 위한 OEM 커스텀 개발 환경에서도 활용됩니다.
쉽고 빠르며 정확한 작업 환경을 통해
금형 가공 현장의 생산성과 안정성을 동시에 향상시킵니다.


2축 / 2.5축 / 홀 가공
WORKNC의 2축·2.5축 가공과 홀 가공은
기본적인 밀링 작업부터 반복적인 홀 가공까지 효율적으로 작업이 가능합니다.
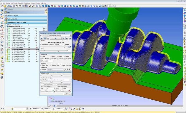
WORKNC 3축 가공
워크엔씨는 황삭부터 정삭·최적화·잔삭까지 단계별 전략을
제공해 복잡한 형상에서도 높은 품질과 가공 효율을 동시에 확보합니다.
WORKNC 3+2축 가공
워크엔씨 3+2축 가공은 가공할 Z방향을 손쉽게
[뷰]를 사용하여 지정할 수 있으며, 간편하게 3+2축 작업이 가능합니다
