스마트한 고성능 CNC 가공 검증·시뮬레이션 소프트웨어
NCSIMUL Machine
NCSIMUL은 자동화된 시뮬레이션과 검증 프로세스를 통해
충돌 없는 안전한 CNC 가공 환경을 구현합니다.
실제 장비와 동일한 디지털 트윈 기반 가상 기계를 활용하여
NC 프로그램 실행 전 발생 가능한 오류와 충돌을 사전에 검증하고,
다양한 기계 유형과 제어 장치에 맞춰 NC 데이터를 자동으로 변환합니다.
이를 통해 드라이런과 반복적인 프로그래밍 작업을 최소화하고,
가공 준비 시간과 비가동 시간을 효과적으로 줄일 수 있습니다.
또한 모든 관련 팀은 하나의 워크플로우 안에서
항상 최신으로 업데이트되는 가공 데이터를 공유하며
보다 빠르고 정확한 협업 환경을 구축할 수 있습니다.
CNC 가공 검증 시뮬레이션
다양한 CAD 데이터 임포트
헥사곤 소프트웨어에서 생성된 CAD 파일은 물론,
타사 CAD 시스템의 다양한 파일 포맷까지 폭넓게 호환하여
기존 설계 데이터를 수정 없이 그대로 불러와 사용할 수 있습니다.
사이클 타임 체크
가공 경로와 이송 속도를 기반으로 계산된 이론적 시간뿐만 아니라,
장비의 가감속, 공구 교환, 원점 복귀 시간까지 모두 반영하여
실제 가공 환경에 근접한 정확한 사이클 타임을 확인할 수 있습니다.
치수 분석
시뮬레이션 결과에 대한 측정 기능을 제공하여,
가공 스톡의 두께, 포인트 위치, 각도, 직경 등
다양한 지오메트리 요소를 정밀하게 분석할 수 있습니다.
공구 길이 최적화
충돌을 방지하는 최소 안전 영역을 기준으로
가공에 적합한 최적의 공구 길이를 설정하여
공구 수명을 연장하고 가공 품질을 향상시킵니다.
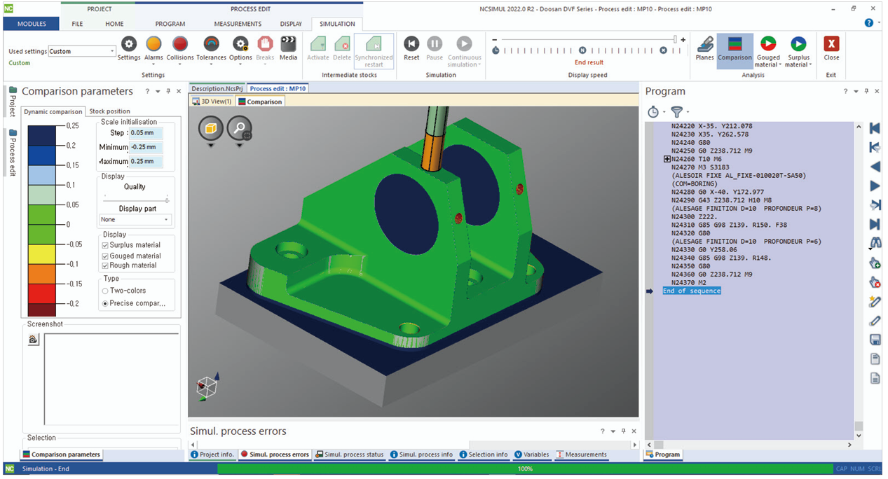
과절삭·미절삭 요소 표시
모델과 가공 스톡을 비교하여 가공 결과를 예측하고,
사용자가 설정한 색상을 통해 과절삭 및 미절삭 영역을 직관적으로 시각화합니다.
충돌 확인 기능
가공 구성 요소별 충돌 알람과 시뮬레이션 중단 옵션을 제공하여,
가공 중 발생할 수 있는 충돌 위험 요소를 사전에 정확하게 확인할 수 있습니다
문서화 기능
작업에 대한 데이터 시트를 자동으로 생성하여,
가공 장비, 작업 원점, 공구 정보, 작업 시간 등
가공에 필요한 세부 정보를 이미지와 함께 문서로 확인할 수 있습니다.
NC 코드 편집
퀵 편집 모드를 통해 NC 데이터를 직접 수정할 수 있으며,
수정된 가공 경로를 즉시 시뮬레이션으로 확인할 수 있습니다.
NC 코드 에러 확인
가공 장비에 적합하지 않은 NC 코드를 자동으로 감지하고
에러 메시지를 표시하여, 사용자가 문제 구간을 빠르게 확인하고 즉시 수정할 수 있습니다.
NCSIMUL Machine
고속 3D NC 시뮬레이션으로 충돌 없는 가공을 구현합니다.
NCSIMUL Machine은 디지털 트윈 기반 G코드 시뮬레이션으로
가공 전에 툴패스와 충돌 위험을 검증하여 실기계 충돌을 예방합니다.
클램핑·인덱싱·초기 기동 등 실제 작업 조건까지 반영해,
주간에는 프로그래밍을 단순화하고 야간에는 안심 무인 가공을 지원합니다.
실제 장비 수준으로 반영
부품 초기 위치, 클램프 추가/제거, 부품 회전/이동, 공구 보정, 컨트롤러 로직, 기계 기구학·제한, 축 가감속, 스핀들 토크, 사이클 타임 계산까지 포함합니다.
기존 CAM과 손쉽게 통합
주요 CAM 및 공구 데이터 시스템과 연동되어
현재 프로세스에 추가 작업 없이 자연스럽게 적용됩니다.
3단계 G코드 검증 프로세스
- 고성능 검증: 디코딩, 전체 검증, 자동 오류 감지, 사이클 타임 예측
- 동작 시뮬레이션: 충돌/가공 오류 감지, 프로빙 매크로 기반 재현
- 부품 검사: 설계 모델 비교, 초과/부족 자재 표시, 3D 단면 분석
NCSIMUL Optitool
효과적인 CNC 가공 시간 최적화
부품 생산 시간을 줄이면서 생산량을 늘리고 싶으신가요?
기존 장비를 더 효율적으로 활용하고 싶으신가요?
NCSIMUL Optitool은 CAM에서 생성된 최적화되지 않은 NC 데이터를 분석해
불필요한 이동을 제거하고 절삭 조건을 최적화하여 사이클 타임을 20% 이상 단축할 수 있습니다.
표면 품질이 향상되고 공구 수명이 증가합니다.
3단계 자동 최적화 프로세스
절삭 조건 분석 → 최적화 전략 선택 → NC 프로그램 재작성
논리적이고 직관적인 흐름으로 최적화를 자동 수행합니다.
절삭 조건 상세 분석
툴패스를 분할해 절삭 매개변수의 최대값을 분석하고,
한계값 초과 시 경고를 제공하여 공정 리스크를 줄입니다.
에어컷 최적화
비가공 구간(Aircut)을 분석해 시간 손실을 줄이고,
G1 작업 이송을 감소시키며 G0 급속 이동을 안전하게 최대화합니다.
자재 제거 최적화(피드 최적화)
제거된 자재량을 기반으로 이송 속도를 재생성하여
일정한 칩 부하/칩 두께를 유지하고 표면 마감을 개선합니다.
추가 설정이나 노하우 부담을 줄이는 자동 “학습 모드”를 지원합니다.
Optipower(옵션)
기계 성능 데이터를 반영해 스핀들 출력·토크를 조정하여
공구 파손 및 조기 마모를 방지하고 안정적인 가공을 지원합니다.
직관적인 “이전/이후” 비교
변경 사항을 그래픽으로 표시해 한눈에 추적하고,
자동 생성된 분석 데이터로 최적화 효과를 확인합니다.


